Low-code AI tools to build the intelligent architecture blueprint

From low-code blocks to intelligent components
Remember our Lego architecture from Part 1, where we built a flexible system with swappable layers using Supabase, Buildship, and OutSystems?
Now imagine these Lego blocks becoming smart—blocks that fit together perfectly but can also think, adapt, and self-improve.
What is low code development and why is it important?
Low code development is a software creation approach that requires minimal hand-coding by using visual interfaces and drag-and-drop components. Instead of writing thousands of lines of complex code, developers use graphical user interfaces to assemble applications from pre-built components. This democratises software development, making it accessible to business users and citizen developers while increasing the productivity of professional developers.
The importance of low code development cannot be overstated in today’s fast-paced digital environment:
- It accelerates development cycles by 5-10x compared to traditional coding
- Reduces technical debt by enforcing consistent patterns and practices
- Lowers the barrier to entry, addressing the global developer shortage
- Enables rapid prototyping and iteration based on user feedback
- Creates standardised building blocks that can be enhanced with AI capabilities
In our architecture, low code serves as both the foundation and the enabler for more intelligent systems, providing the structured environment that AI needs to truly excel.
The power of low-code no-code tools in AI evolution
These low-code tools provide the perfect foundation for AI enhancement as
- they offer structured patterns and workflows
- maintain clear documentation and best practices
- provide consistent implementation guides
- enable standardised data models
This structured environment gives AI agents clear patterns to learn from and improve.
What are AI agents?
AI agents are specialised software entities that can perceive their environment, make decisions, and take actions to accomplish specific goals. Unlike simple automation tools that follow fixed rules, AI agents use techniques like machine learning, natural language processing, and computer vision to adapt their behaviour based on new data and experiences.
These agents don't operate in isolation—they communicate with each other and collaborate to solve complex problems across the entire application stack. They build their expertise by analysing patterns in existing codebases, documentation, and user interactions within our low-code environments.
What can AI agents do?
AI agents transform both development and user experiences through their specialised capabilities:
- Automate repetitive tasks - Agents can generate code, create database schemas, and build UI components based on requirements
- Provide intelligent assistance - They offer contextual suggestions during development and guide users through complex processes
- Learn from patterns - Agents analyse existing solutions to improve their recommendations and automate more complex scenarios
- Detect anomalies - They identify potential security vulnerabilities, performance bottlenecks, and user experience issues
- Enable natural language interfaces - Developers and users can interact with systems through conversation rather than complex interfaces
- Cross-platform optimisation - Agents ensure consistency across different platforms while adapting to platform-specific best practices
The true power of AI agents comes from their ability to combine these capabilities across different domains, creating a development experience that feels more like collaboration than programming.
How low-code tools help AI agents’ specialisation
Our low-code tools (OutSystems, Buildship, and Supabase) provide well-documented, structured environments that enable AI agents to master specific platform capabilities:
UI agent (OutSystems):
- Learn from component library and patterns
- Understand UI best practices from templates
- Master validations from existing rules
- Benefit from documented workflows
API agent (Buildship):
- Learn from API documentation and schemas
- Understand integration patterns
- Master error handling from templates
- Benefit from workflow definitions
Database agent (Supabase):
- Learn from schema structures
- Understand security patterns
- Master data relationships
Let’s examine how this evolution creates a more intelligent system that enhances development and user experiences.
How AI intelligent agents transform the user journey
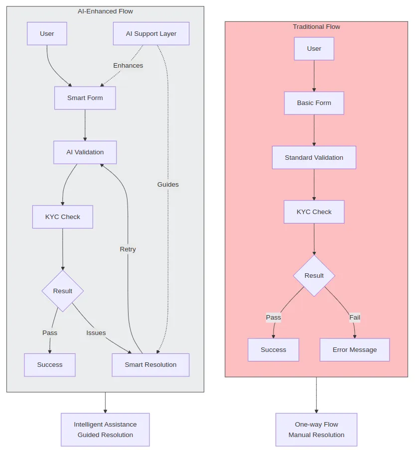
Let's see how this evolution works in practice with our Know Your Customer (KYC) verification process
KYC process evolution
Traditional Flow: Static form → Basic validation → KYC check → Pass/Fail
AI-Enhanced Flow: Smart form → AI validation → KYC check → Guided resolution

A few key improvements of AI over traditional flow:
- Real-time guidance replaces static forms
- AI validation prevents errors
- Automated issue resolution
- Learning from each interaction
The best part is that the transformation is twofold: developers gain intelligent automation while users experience more thoughtful interactions. Having seen the improvements in the user journey, let’s examine how AI agents enhance the development process.
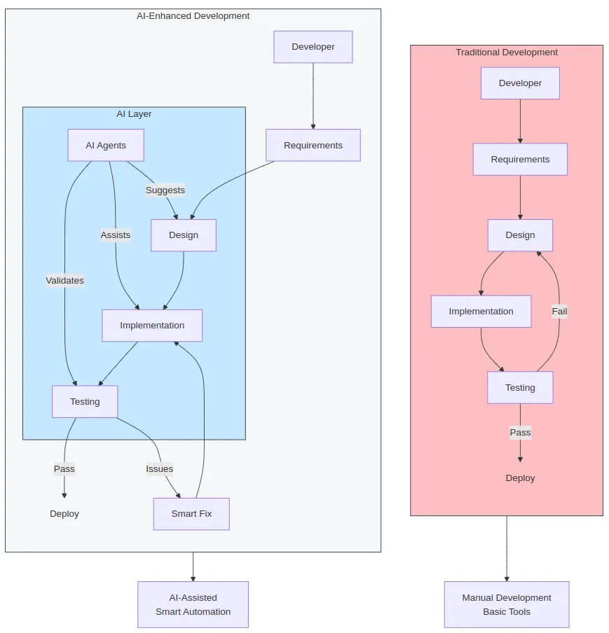
How AI intelligent agents transform the development process
Let's see how this evolution transforms the development process itself
Traditional Flow: Requirements → Manual design → Code implementation → Basic testing → Deploy/Retry
AI-Enhanced Flow: Requirements → AI-assisted design → Smart implementation → Automated testing → Guided fixes

A few key improvements of AI over traditional development:
- Accelerated Development
- Automated implementations
- Quality Improvement
The future of intelligent architecture: Beyond automation to augmentation
The transformation from our original Lego-block architecture to an AI-enhanced system represents more than just automation—it's about creating an intelligent ecosystem where both developers and users benefit from tool-specific expertise and seamless collaboration. By building on the strong foundation of our low-code tools, we're creating a system that adapts to change and actively drives improvement.





.webp)


















%2520(1).png)
.webp)
.jpeg)



%2520(1).webp)
.webp)


.webp)
.webp)













.webp)





